Templates Community /
Electrical Maintenance Flowchart
Electrical Maintenance Flowchart
PlotWizard
Published on 2025-12-05
Generate Diagram with AI
Template
Desktop
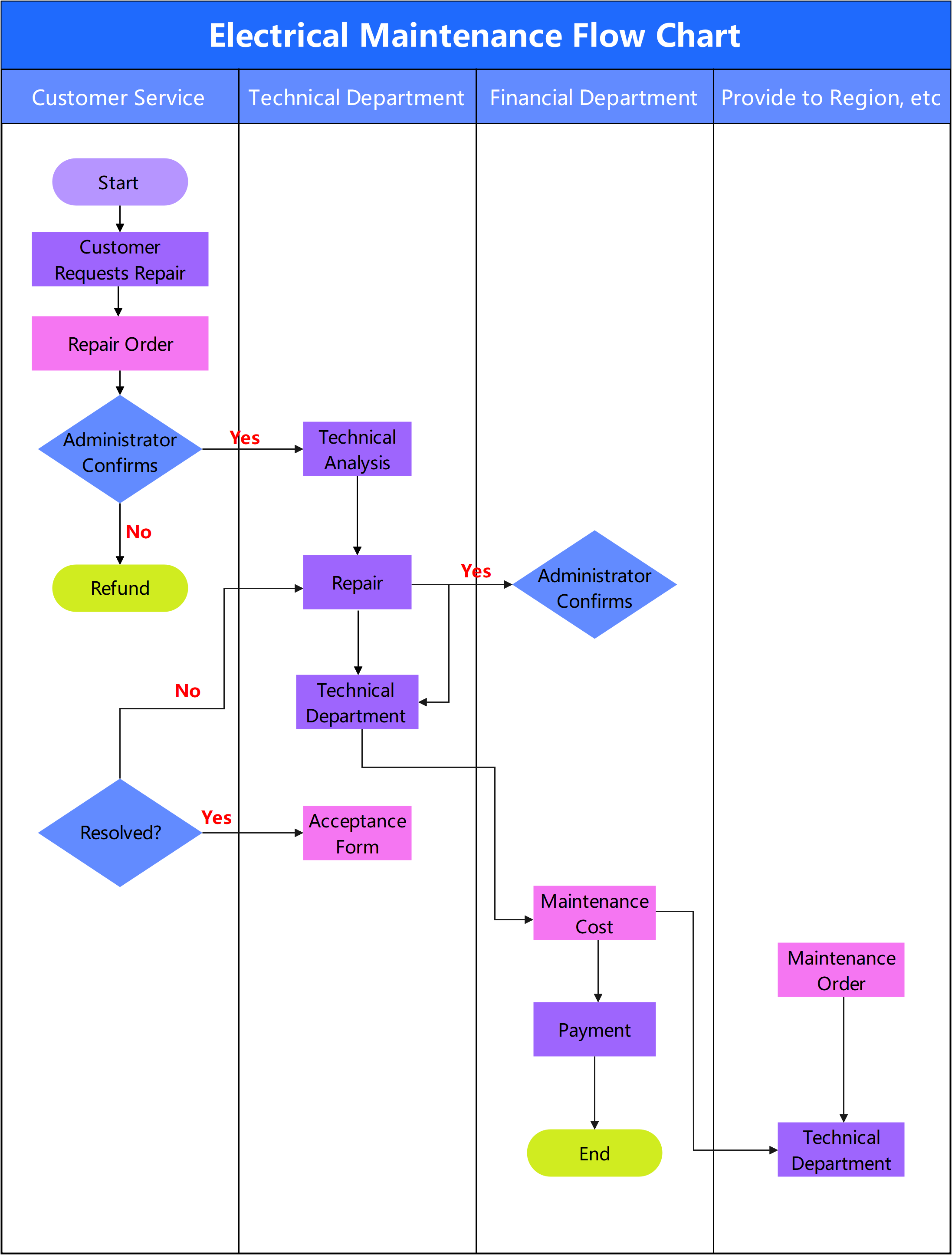
A flow chart outlining the process of electrical maintenance from customer request to completion, involving customer service, the technical and financial departments.
Tag
Customer Service
electrical
financial
flowchart
Maintenance
Maintenance Order
Process Diagram
Repair Process
Technical
workflow
Share
Report
2
155
Add a comment
Post
Recommended
Templates
Loading
Close
Close