Templates Community /
Work Order Process Flowchart
Work Order Process Flowchart
LoganBennett_045
Published on 2025-12-12
Generate Diagram with AI
Template
Desktop
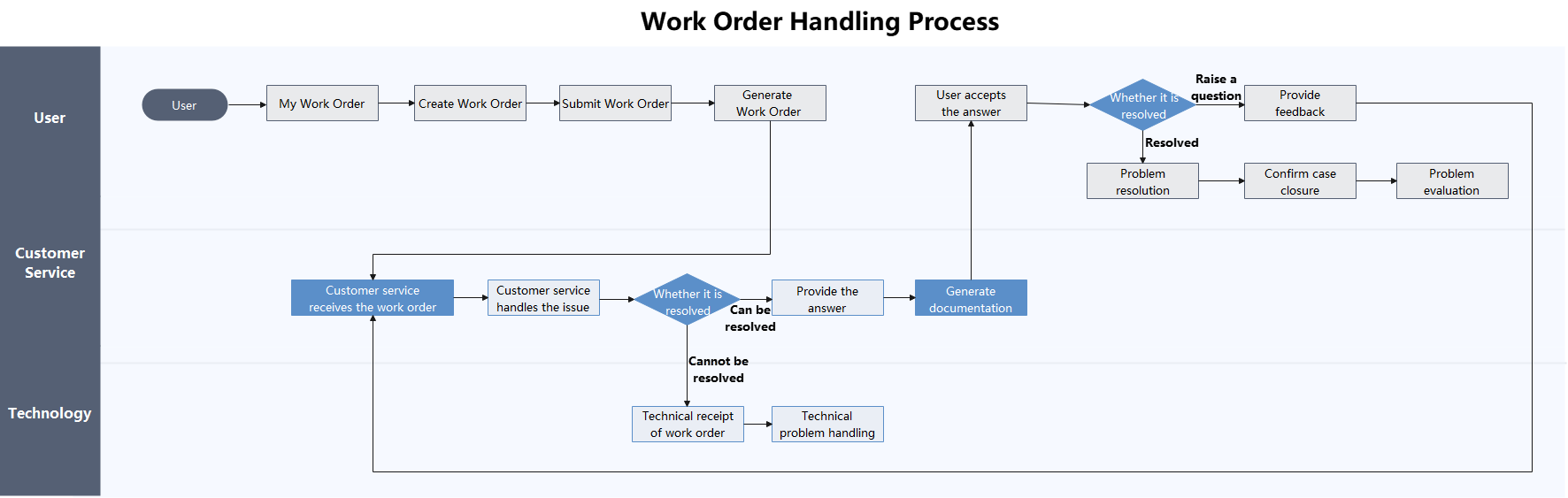
This flowchart describes the process of work order processing through user, customer service, and technology, and problem solving flows.
Tag
business process
Customer Service
documentation
Feedback
flowchart
Issue Handling
Problem Resolution
technology
User Process
Work Order
Share
Report
0
16
Add a comment
Post
Recommended
Templates
Loading
Close
Close