Templates Community /
Employee Performance Management Process Flow
Employee Performance Management Process Flow
WSrx009v
Published on 2025-12-12
Generate Diagram with AI
Template
Desktop
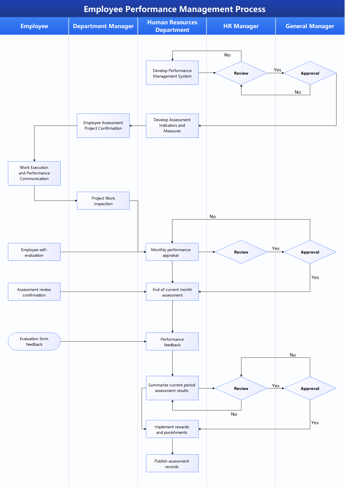
A detailed flowchart outlining the employee performance management process, roles, and steps from self-evaluation to assessment review and final approval.
Tag
Approval Workflow
Employee Assessment
Evaluation
flowchart
HR Department
HR Process
management
Performance Feedback
Performance Review
Process Flow Diagram
Share
Report
0
100
Add a comment
Post
Recommended
Templates
Loading
Close
Close