Templates Community /
Application Process Flowchart
Application Process Flowchart
VisioneCreativa
Published on 2025-12-12
Generate Diagram with AI
Template
Desktop
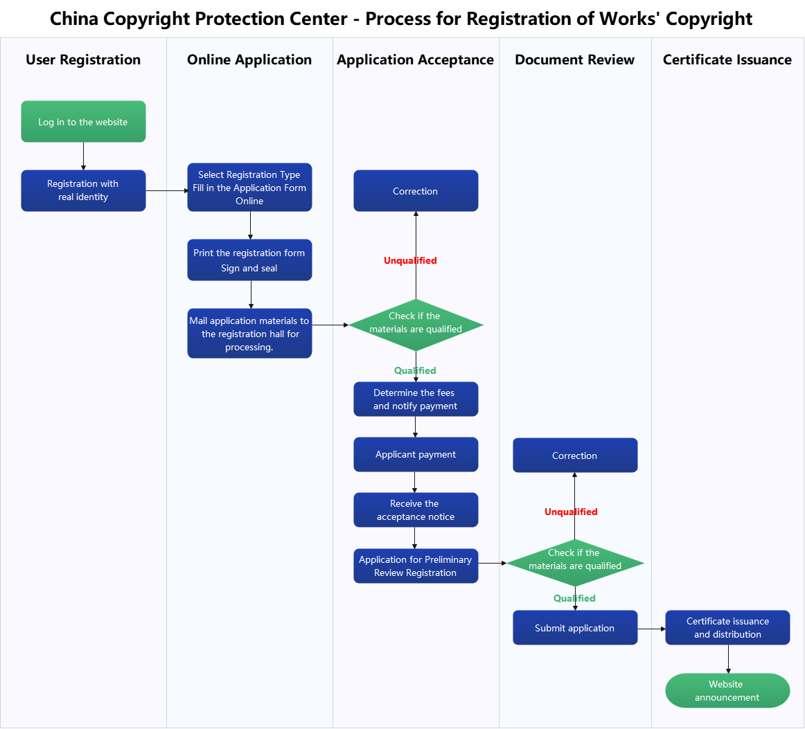
Flowchart detailing the application process, from user registration and online application to document review and certificate issuance. Includes checks for qualification.
Tag
application
Application Process
Certificate
Document review
flowchart
Online application
Qualification
Registration
workflow
Process Flow Diagram
Share
Report
0
57
Add a comment
Post
Recommended
Templates
Loading
Close
Close